Нейроэндокринные опухоли поджелудочной железы: диагностика и лечение
Что такое нейроэндокринные опухоли поджелудочной железы?
Нейроэндокринные опухоли поджелудочной железы – группа редких эпителиальных новообразований поджелудочной железы, доля которых достигает 12 % в структуре нейроэндокринных опухолей пищеварительной системы и 2 % в структуре всех злокачественных новообразований поджелудочной железы.
Количество больных с нейроэндокринными опухолями поджелудочной железы с каждым годом увеличивается. Это объясняется улучшением диагностики, где ключевая роль отводится иммуногистохимическому исследованию. Нейроэндокринная опухоль – это гистологический диагноз, и здесь важную роль играет индекс пролиферации Ki-67. Нейроэндокринные опухоли поджелудочной железы отличаются крайне разнообразным клиническим течением, и прогноз заболевания связан с морфологическими особенностями опухоли. В соответствии с классификацией выделяют три основные категории нейроэндокринных опухолей поджелудочной железы: G1 (Ki-67 < 3), G2 (Ki-67 3-20) и G3 (Ki-67 > 20).
Важно знать, что нейроэндокринные опухоли из-за своих неспецифических симптомов часто приводят к длительной и запоздалой диагностике, поэтому 50 % пациентов на момент установки диагноза уже имеют метастазы.

Что такое карциноидный синдром?
Одним из клинически значимых синдромов проявления нейроэндринного рака является карциноидный синдром – это комбинация симптомов, которые возникают из-за выделения опухолевыми клетками гормонов (соматостатин, амины, нейропептиды, простагландины) и их попаданием в кровоток.
Основными клиническими проявлениями карциноидного синдрома являются: приливы, диарея и поражение клапанов сердца. Также могут проявляться неспецифические симптомы: боли в животе, тахикардия, телеангиоэктазия, одышка, бронхоспазм, пеллагроподобные симптомы, психоэмоциональное возбуждение (потому что соматостатин сильно влияет на нервную систему), а также кашель, тошнота, рвота, колики, поражение суставов вплоть до миопатии.

Важнейшее проявление карциноидного синдрома – карциноидная болезнь сердца или так называемый карциноидный кардиальный синдром. Он проявляется в виде фиброза, поражающего эндокард и затрагивающего, в первую очередь, правые отделы сердца. Карциноидная болезнь сердца является одной из причин сердечной недостаточности у больных с нейроэндокринными опухолями, что повышает риск смерти.
Важнейшими симптомами карциноидной болезни сердца являются: общая слабость, головные боли, быстрая утомляемость, тяжесть в правом подреберье.
В 27 % карциноидная болезнь сердца не имеет никаких клинических проявлений и выявляется уже при физикальном обследовании.
Диагностика нейроэндокринного рака поджелудочной железы
Важным значением в диагностике нейроэндокринного рака поджелудочной железы являются маркеры: хромагранин А, серотонин в сыворотке крови и 5-гидроксииндолуксусная кислота (5-ГИУК) в суточной моче, панкреатический полипептид в плазме крови.
5-гидроксииндолуксусная кислота, определяемая в моче, является важным прогностическим фактором выявления карциноидной болезни сердца, так как продукты распада могут напрямую говорить о повышении серотонина в сердечной мышце. Снижение серотонина – ключ к диагностике и лечения поражения клапанов сердца.
В инструментальной диагностике большое значение имеет ПЭТ/КТ с галлием 68 DOTATATE / DOTANOC для опухолей G1, G2 и ПЭТ/КТ с 18F-ФДГ для опухолей G2, G3. На ранних стадиях диагностики лучше назначать оба метода исследования, и затем уже определять, какой из них использовать в дальнейшем для ведения таких пациентов.
Также важным этапом диагностики карциноидной болезни сердца являются трансторакальная ЭХО-КГ и чрезпищеводная ЭХО-КГ для визуализации клапана легочной артерии и определения выраженности легочного стеноза.
Лечение нейроэндокринной опухоли поджелудочной железы
У пациентов с нейроэндокринной опухолью поджелудочной железы хирургическое лечение является основным и единственным радикальным методом. Целесообразность хирургического лечения зависит от следующих факторов:
- наличие карциноидного синдрома;
- локализация и размер опухоли, распространенность опухолевого процесса;
- наличие сосудистой и периневральной инвазии;
- осложнения, обусловленными первичной опухолью и ее метастазами;
- метастазы в печени и других органах;
- общесоматическое функциональное состояние больного.
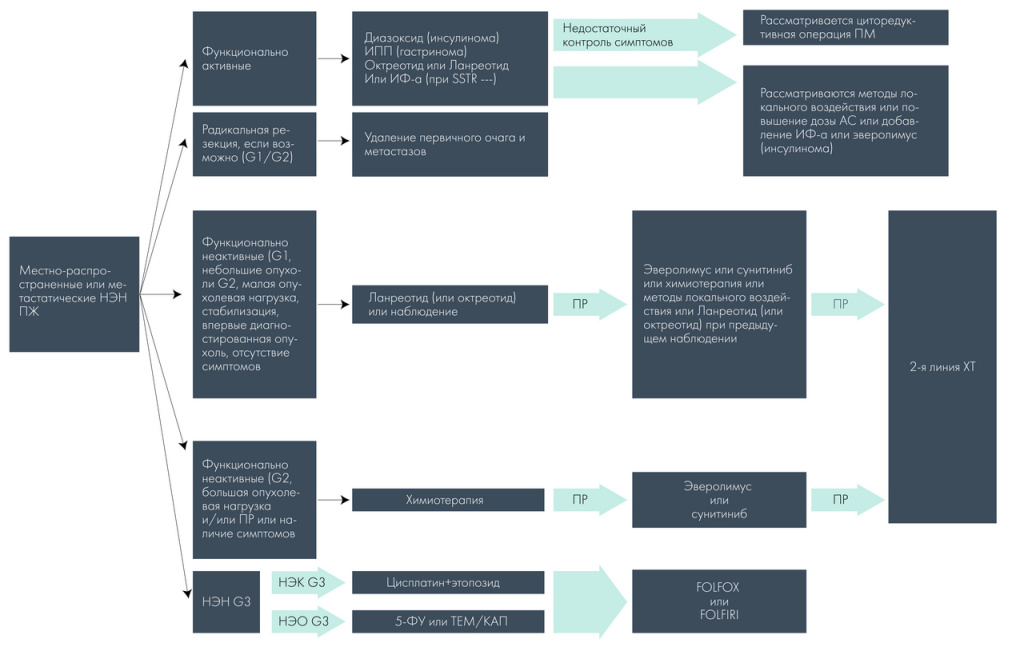
Оценка прогноза и возможностей лекарственной терапии метастатических форм нейроэндокринных опухолей поджелудочной железы также остается сложной задачей и во многом зависит от точного определения индекса Ki-67, который может меняться в процессе опухолевой прогрессии. Важно знать, что если опухоль можно резецировать, то есть удалить, то первый этап лечения будет хирургический.
На данный момент основным системным препаратом для лечения нейроэндокринных опухолей поджелудочной железы являются аналоги соматостатина – октреотид, ланреотид. Если раньше такие препараты использовали для контроля симптомов, карциноидного синдрома, то сейчас они применяются для контроля опухоли с антипролифертивной целью для высокодифференцированных опухолей – G1, G2. При прогрессировании нейроэндокринного рака поджелудочной железы (G1, G2) на фоне приема аналогов соматостатина применяется таргетная терапия эверолимусом 10мг/сут. внутрь ежедневно или сунитинибом 37,5 мг/сут. внутрь ежедневно до прогрессирования или непереносимой токсичности. Применение таргетной терапии при нейроэндокринном раке поджелудочной железы G3 не рекомендуется.
Применение химиотерапии при нейроэндокринном раке поджелудочной железы G1 в первой линии не рекомендуется за исключением случаев быстрого прогрессирования, в этих случаях возможно назначение ХТ совместно с аналогами соматостатина. При нейроэндокринном раке поджелудочной железы G2 применение ХТ в первой линии ((FOLFOX, FOLFIRI, темозоломид + капецитабин) ± аналоги соматостатина) рекомендовано при значительной массе опухоли и наличии карциноидного синдрома. Для нейроэндокринных опухолей G3 рекомендовано назначение химиотерапии (FOLFOX, FOLFIRI, темозоломид + капецитабин).

Раннее начало терапии увеличивает общую выживаемость при нейроэндокринных опухолях. Важно, чтобы такие пациенты лечились в специализированных онкологических центрах, потому что это напрямую влияет на результаты лечения, выживаемость и, в целом, на прогноз.
Список литературы:
- Практические рекомендации RUSSCO #3s2, 2021 (том 11). 30 https://www.rosoncoweb.ru/standarts/RUSSCO/2021/2021-30.pdf
- Рекомендации Министерства Здравоохранения Российской Федерации https://cr.minzdrav.gov.ru/schema/610_1
- Баранова О. Д. и др. Радионуклидная визуализация и терапия у пациентов с нейроэндокринными опухолями //Эндокринная хирургия. – 2017. – Т. 11. – №. 4.
- NCCN Clinical Practice Guidelines in Oncology. Neuroendocrine tumors: Version 2.2017. National Comprehensive Cancer Network.
Если вы хотите узнать побольше о бесплатных возможностях ФБГУ НМИЦ онкологии им. Н.Н. Петрова Минздрава России, получить очную или заочную консультацию по диагностике и лечению, записаться на приём, ознакомьтесь с информацией на странице.
Если вы хотите общаться с нами через социальные сети, обратите внимание на аккаунты в ВКонтакте и Telegram.
- Плоскодетекторная компьютерная томография в интервенционной радиологии: фундаментальные принципы, современные технологии и перспективы дальнейшего развития
- Может ли экстракорпоральное оплодотворение спровоцировать рак?
- Внутрибольничная пневмония: диагностика, лечение и профилактика
- Рак и наследственность
- Профессор Светлана Кулева: «До сих просыпаюсь от страха, что иду на экзамен по взрослой хирургии»